搜索

最近搜索过

暂无搜索记录信息

我要发布

招标信息可提供微信端推送

网站首页 招标公告 行业资讯 招商信息 实时物流 商务合作
您当前的位置:首页 > 招标公告
联系我们
      工作时间
  • 周一至周五:09:30-17:30
  • 周六至周日:10:00-16:00
海天味业产品运输项目资源招募公告


全国


食品


2020-05-29 15:15


2020-06-08 12:00 2576
  • 收藏


    海天味业产品运输项目资源招募公告


    海天味业(上交所证券交易代码:603288)是一家以调味品生产为主的大型食品制造型企业,总年运量超500万吨。广东小康物流有限公司作为海天味业全资子公司,负责其运输及物流商管理等相关事项,现就海天产品运输项目进行资源招募,具体如下:


    一、业务标的:


    1、高明海运支线业务


    始发:佛山高明海天工厂(佛山市高明区高明大道899号)


    目的地:海南、江苏、浙江、安徽、上海、山东、北京、天津、河北、内蒙、山西、辽宁、吉林、黑龙江,我司在上述各省-市-县区域的指定经销商仓库;


    运输模式:海运20尺集装箱、海运40尺集装箱、海铁联运、海陆拆箱联运等多种模式的门-门全程运输;


    业务运量:180万吨/年


    运输期限:具体以标书为准。


    2、宿迁支线业务


    始发:江苏宿迁海天工厂(宿迁市经济开发区苏州路889号)


    目的地:江苏、上海、浙江、安徽、山东、北京、天津、河北、湖北、河南、我司在上述各省-市-县区域的指定经销商仓库;


    运输模式:汽运32吨整车、汽运16吨、汽运8吨、汽运3吨零担、带托运输;


    业务运量: 80万吨/年


    运输期限:具体以标书为准。


    3、高明汽运支线业务


    始发:佛山高明海天工厂(佛山市高明区高明大道899号)


    目的地:福建、全国电商、汽运零担8吨。我司在上述各省-市-县区域的指定经销商仓库;


    运输模式:汽运32吨整车、汽运16吨、汽运零担8吨;


    业务运量: 17万吨/年


    运输期限:具体以标书为准。


    4、高明铁路支线业务


    始发:佛山高明海天工厂(佛山市高明区高明大道899号)


    目的地:云南、贵州、重庆、四川、陕西、甘肃、宁夏、青海、新疆、西藏,我司在上述各省-市-县区域的指定经销商仓库;


    运输模式:铁路40尺集装箱、铁路8吨零担等多种模式的门-门全程运输;


    业务运量: 60万吨/年


    运输期限:具体以标书为准。


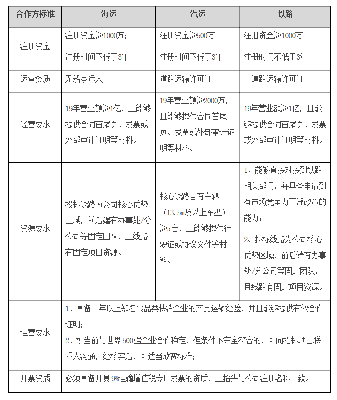
    二、合作方资质要求:


    各业务标的意向合作方必须具备下列对应的资质要求方可参与我司邀标工作,我司不接受两家及以上联合体投标,不接受与招标人或在行业内有不良合作历史的投标人投标。



    三、资料投递


    1、邮箱:htwulb@haday.cn;


    2、联系方式:


    白先生:13924898866,(高明海运支线业务);


    范先生:15728810174,(高明汽运支线业务);


    钟先生:18118070136,(宿迁支线业务);


    谢先生:0757-82819310,(高明铁路支线业务);


    3、公司地址:佛山市禅城区文沙路16号-广东小康物流有限公司


    4、邮件格式:


    标题:**公司-(高明海运支线/宿迁支线/***/***)业务资料


    附件:按下列资料内容分类提交;


    正文:自我简介、目标业务板块、业务对接人、联系方式、公司地址;


    5、资料内容:结合资质要求提供相应书面及电子版文件


    1)营业执照、银行开户证明、无船承运业务经营资格登记证、道路运输许可证,如非三    证合一营业执照须提供组织机构代码证、国税/地税登记证;


    2)19年年度财务报表(营收、利润、税负);


    3)公司介绍资料(发展历史、组织架构、业务模式、管理标准、经营理念及发展规划等)


    4)业务合作资料:合作企业合同有效期内的合同首尾页;


    5)资源资料:资质认证、车辆资源(车辆明细)、站点资源(相应资料)、仓配资源等


    6)企业荣誉:社会认证(如5A物流企业等)、合作企业表彰;


    四、资质评审及正式邀标工作


    1、资质申报


    1)报名:请申请人于2020年6月8日12:00前(针对三季度邀标工作的截止日期,超期后仍可持续投递资料参与后续工作)提供报名所需材料电子版本到指定邮箱;资质审核所需的相关材料,以及其他能够证明投标人实力及资质的材料。


    2)资质审核结果:我司对意向合作方进行资质审核后,在2020年6月15日前以邮件方式告知资质审核结果。资质审核通过的投标人,方可参与后续邀标工作。


    2、邀标工作说明


    1)意向合作方沟通交流会


    对符合资质的意向合作方,我司会由各标的业务主管进行联系并邀请到我司进行面谈,就标的项目情况进行说明,以及双方互相了解。或业务主管直接到意向合作方公司进行实地调研评估。


    2)邀标工作参与


    结合各标的业务工作安排发出邀标邮件至资质达标的意向合作单位,具体投细节以邀标公告说明为准。


    3)评议标及合同签订


    根据实际邀标工作中的报议价情况,对于最终入选合作单位,我们会正式签订年度合同以及阶段运价协议,同时根据合作规模收取相应合作保证金。


    五、廉洁监督


    投标人对本次招投标工作中存在的任何单位、人员旨在影响评标结果的活动均可通过拨打该监督电话进行举报,联系电话:0757-82831726。


    六、合作方招募


    除本次阶段邀标工作外,我司常年在如下线路招募符合要求以及具有核心竞争优势的物流商合作伙伴,欢迎社会上的优质合作伙伴联系沟通。


    1、支线业务


    我司常年从高明工厂/宿迁工厂辐射全国各省、市、县份经销商。运输模式以工厂/异地仓库为起点、经销商仓库为终点的涵盖铁路/海运、汽运、多式联运等模式。


    2、干线业务


    我司常年从高明工厂/宿迁工厂往全国各工厂/异地仓进行产品调拨的仓-仓运输业务,涵盖铁路/海运、汽运、多式联运等模式。


    3、供应链业务


    我司常年负责从东北区域运输到我司高明/宿迁工厂,或工厂周边的原材料/包材运输到工厂的运输业务。涵盖铁路/海运、汽运(散装、带托)、多式联运等模式。


    如贵司在上述线路具备运输服务优势,欢迎随时来电沟通交流。


    广东小康物流有限公司


    2020年5月28日


    附件:海天味业产品运输项目资源招募公告 (1)


    注册登录后,获取联系方式  注册 | 登录

    

    标书
    上传流程