招标信息可提供微信端推送
招标信息可提供微信端推送
最近一段时间,网上爆料油麦菜、青笋尖不在绿通减免范围内,有很多卡友觉得不可思议,其实某一货物究竟是否属于绿通减免的范畴,都是有明文规定的,今天就来跟大家聊聊究竟哪些货物属于绿通运输,怎样装载才能达到免费?
最近,网络上频繁出现有关蓝牌轻卡及绿通的相关新闻,今天,卡车直接就为卡友们盘点一下2020年交通部关于绿通运输的相关回答。

● 什么能拉 什么不能

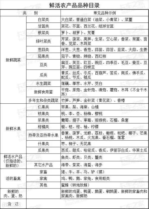
关于什么可以拉,大家可以参考《鲜活农产品品种目录》,该目录内的农产品均免收车辆通行费用。

那么什么又不能拉呢,我们一起来看一看交通部的回答。

樱桃可以拉,车厘子不可以拉。

笋尖、油麦菜不可以拉。

番茄可以拉,小番茄不能拉。

鱼类、虾类、贝类可以拉,鱼苗、虾苗、贝苗不可以拉。但是如何界定鱼虾贝类是属于苗类还是可食用类呢?交通部未给出明确标准。

关于冷冻猪肉是否能拉,根据交通部发布的政策通知,在2020年6月30日之后,是不再免费了。

● 什么车能拉 什么车不能拉
在交通部的互动问答中,有卡友问到 全国高速统一联网后,蓝牌轻卡一般限重4.5吨,但是大多省份按照车重两轴18吨来判定,湖北甚至出现蓝牌轻卡拉了8个西瓜要求免费的事件 ,针对这种问题交通部怎么解决呢?

交通部回应:首先,车厢内运输的货物必须是鲜活农产品且占车辆核定载质量或车厢容积的80%以上,其次,二轴货车“合法装载运输”的认定标准是指车货总质量不超过18吨,且不超过行驶证标明的总质量(蓝牌轻卡4.495吨)。核定总质量小于4.5吨的4.2米货车,违法超限超载运输时,还可能受到相应的处罚。

在交通部的回答中,频繁出现两个标准“整车合法装载运输”二轴货车“合法装载运输”认定标准,卡友们一定要记牢。

“整车合法装载运输”是指车货总重和外廓尺寸均未超过国家规定的最大限制,且所载鲜活农产品应占车辆核定载质量 或者车厢容积的80%以上、没有与非鲜活农产品混装等行为。
“合法装载运输”的认定标准,主要是指车祸总质量不超过18吨,且不超过行驶证标明的总质量。核定总质量小于4.5吨的4.2米货车,违法超限超载运输时,还可能受到相应处罚。

总质量4.5吨以下运输鲜活产品的厢式小货车需要办理道路运输证?交通部:

自2019年1月1日起,各地交通运输管理部门不再为总质量4.5吨及以下普通货运车辆配发道路运输证。对于总质量4.5吨及以下普通货运车辆从事普通货物运输活动的,各地交通运输管理部门不得对该类车辆、驾驶员以“无证经营”和“未取得相应从业资格证件,驾驶道路客货运输车辆”为由实施行政处罚。
冷藏车需要办车辆营运证及驾驶员从业资格证,4.5吨以下的相关车辆也应办理。
那么需要办理车辆营运证以及驾驶员从业资格证的这个4.5吨是只有冷藏车吗?交通部未给出明确标准。
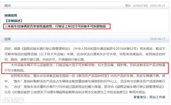
行驶证上标注只可运输“不可拆卸”物品或“非运营”字样 的货车,可以拉绿通吗?

交通部回应:不可以,大件运输车辆不可以运输散货,只能运输大型不可拆解货物。如大型设备、锅炉等,鲜活农产品货物属于可分载物品。

大家还要注意一点,交通部这个人工互动的栏目是不具有法律效力的。

● 总结
根据以上交通部的回应,我们可以得出。如果想要免费拉绿通,必须要遵循三点,首先你的车辆(行驶证)需要符合拉绿通的运输政策,其次,你拉的货物必须要属于《鲜活农产品品种目录》。最后,你的车要符合“整车合法装载运输”以及“”合法装载运输“的规定,才能免费拉绿通。(文/李韧)
标书
上传流程